色漫天堂-色漫天堂高清成人漫画与H漫之家

本站色漫天堂-色漫天堂高清成人漫画与H漫之家|

JXB|色漫天堂 苹果创新研究团队在苹果果实软化调控的研究领域取得新进展

发布日期:2024-02-05

       软化是果实成熟过程中发生的主要变化之一,果实在采后贮藏过程中适当的后熟软化有助于改善风味,但过度软化会影响果实品质,缩短货架期。苹果是典型的呼吸跃变型果实,不同品种间贮藏性差异很大,一些早/中熟苹果品种在采后贮藏过程中易发生软化,严重影响果实口感及耐贮性,降低商品价值。因此,挖掘苹果果实采后软化调控的关键基因资源,对提升果实品质、延长货架期具有重要意义。
       近日,色漫天堂 苹果创新研究团队在Journal of Experimental Botany发表了题为“The apple transcription factor MdZF-HD11 regulates fruit softening by promoting Mdβ-GAL18 expression”的研究论文,揭示了MdZF-HD11通过调控果胶降解基因Mdβ-GAL18进而调控苹果果实软化的分子机制。
  
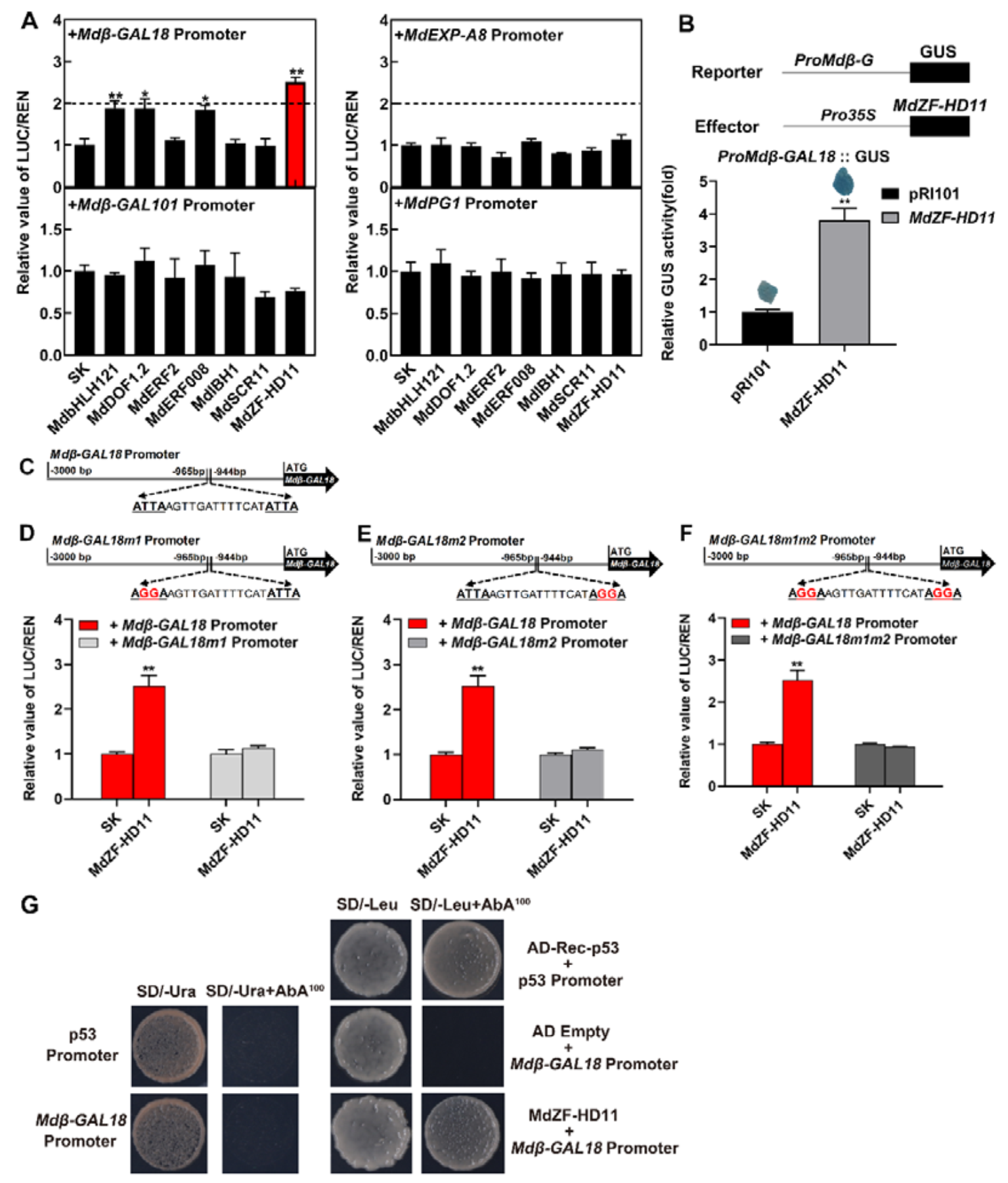
       该研究团队分析了‘金冠’、‘秦冠’和‘富士’三个不同苹果品种的成熟软化性状,重点关注了硬度、乙烯释放速率、果胶含量和细胞壁代谢酶在苹果采后贮藏过程中的变化。通过对1-MCP处理的果实样品进行转录组测序,并结合加权基因共表达网络分析(WGCNA),初步筛选出软化候选的转录因子和细胞壁代谢基因。进一步利用双荧光素酶体系、GUS活性分析、启动子定点突变和酵母单杂技术,鉴别出一个锌指蛋白转录因子MdZF-HD11能够直接结合果胶降解基因Mdβ-GAL18的启动子,并诱导其基因表达进而调控细胞壁降解和果实软化(图1)。
 
图1 MdZF-HD11结合并促进Mdβ-GAL18基因表达
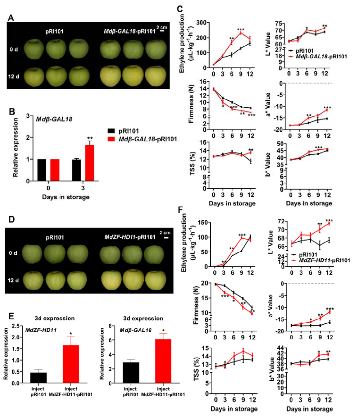
       通过苹果愈伤转基因研究发现,过表达Mdβ-GAL18MdZF-HD11均能够显著提高果胶降解相关β-半乳糖苷酶(β-Gal)的活性,且过表达MdZF-HD11能够显著诱导Mdβ-GAL18基因的表达。进一步在金冠果实中进行功能验证,发现过表达Mdβ-GAL18MdZF-HD11均能够显著增加果实的乙烯释放速率、降低果实硬度,促进果实着色,加速果实的成熟软化(图2)。
 
图2 过表达Mdβ-GAL18MdZF-HD11均能够促进金冠果实的成熟软化
       最后,作者通过番茄转基因发现,过表达MdZF-HD11促进了番茄果实的软化(图3)。综上所述,该研究解析了MdZF-HD11在苹果采后贮藏过程中对质地软化的调控机制,研究结果对调控果实质地品质和耐贮性具有重要意义。
 
图3 过表达MdZF-HD11促进了番茄果实的软化
       色漫天堂 青年教师王苗苗副教授为该研究第一作者,郑先波教授和冯建灿教授为共同通讯作者。硕士生吴尧、詹雯多、王豪、陈明和李同欣参与了相关研究工作。色漫天堂 苹果创新研究团队白团辉教授和宋尚伟教授等老师参与了本项研究。该研究得到了国家自然科学基金(32102448),国家重点研发专项(2019YFD1000100),河南省大宗水果产业技术体系(HARS-22-09-Z2)以及色漫天堂 青年英才项目(30500423)的资助。(撰文/王苗苗 审核/胡建斌、毛会坡 发布/徐宛玉)

原文链接:apple transcription factor MdZF-HD11 regulates fruit softening by promoting Mdβ-GAL18 expression | Journal of Experimental Botany | Oxford Academic (oup.com)